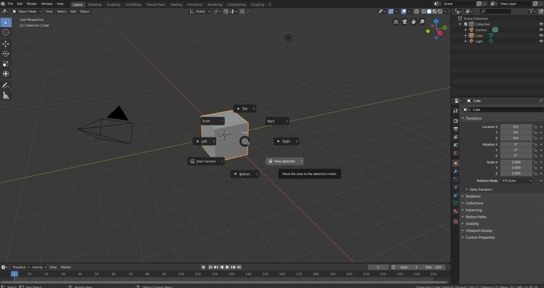
블렌더에서 가까이에서 보려고 확대하는데 가끔 가까워질수록 느리게 커지고(?) 불편하게 확대대고 그렇습니다.
그럴때는 키보드에서 단축키 ~ 를 눌러보세요
그럼 아래와 같이 여러개 뜨는데
여기서 오른쪽아래에 View Selected를 골라주세요

그럼 해당 객체를 편하게 관찰할 수 있습니다.
'알아두면 좋은 정보' 카테고리의 다른 글
| 컴퓨터 정리할 때 좋은 프로그램 (0) | 2019.12.06 |
|---|---|
| Visual studio 2019 리소스 뷰 없을 때 (0) | 2019.12.05 |
| 월페이퍼 엔진 파일 뜯기 (4) | 2019.10.09 |
| github 명령어 (0) | 2019.10.08 |
| 컴퓨터 파일 확장자명 표시하기 (0) | 2018.04.09 |
댓글